OEM Active Ingredient Hydrolysed Wheat Protein Powder for Personal Care Factories, Pricelist

product-description1.jpg

Product Properties

1. Product Name: Hydrolysed Wheat Protein Powder; Wheat Peptide; Wheat Oligopeptide; Wheat Protein Peptide
2. Specification: Molecular Weight<2000Da, offer customization
3. Water Solubility: Very clear liquid, no visible impurities
4. Appearance: White to light grey powder
5. Protein Content(as in dry basis): ≥80%
6. pH: 5.0-6.0
7. Nitrogen Content: ≥12.5
8. Proportion of protein hydrolysates with a relative molecular weight of less than 1000U: ≥85.0%
9. Glutamate Content: ≥25.0%
10. Advantages: Good solubility, Fast-acting, Maintain enzyme stability
11 Functions: Deep Moisturizing, Repairs Skin Tissues, Improves Skin and Hair Texture, Anti-Aging
12. Main Applications: 
Skin Care Products: Facial Serums, Lotions, Facial Treatment and Cleansing
Hair Care Products: Shampoos, Hair Masks, Hair Conditioners, Perm
Mild Cleansing Products: Liquid Soap, Liquid Wash

Product Description

Product Introduction

Hydrolysed Wheat Protein Powder is a small molecular protein peptide, making it easily absorbed. As a dual agent of protection and enrichment, it’s often added in Hair Care products such as hair shampoo, conditioner, etc. It has the function of enhancing the hair fiber's tensile strength and luster, inhibits brittleness and split ends, and is suitable for those whose hair is prone to dryness, frizz, or structural deterioration.

Hydrolysed Wheat Protein Powder

Support Customization & Our Advantages

  • Customizable average molecular weight to be more fit-able for your formulation
  • Customizable color of water solutions
  • Complete clarification, no cloudiness of the water solution
  • Competitive price, safe and stable transportation, responsible after-sales service
Hydrolyzed Wheat Protein Customization
Wheat Protein Water Solubility

Technical Data Sheet

Product name Hydrolyzed Wheat Protein
Appearance White to light gray powder
Total Protein (dry basis) ≥ 80.0%
Nitrogen Content 13 - 15
Molecular Weight ≤ 2000 Da
Water Content ≤ 6.5%
Ash Content ≤ 6.0%
Total Plate Count ≤ 1000 cfu/g
Conclusion Meets customization requirements

Advantages of Hydrolysed Wheat Protein

1. Superior Moisture Retention: Acts as a natural humectant, binding water to skin and hair to prevent dryness.

2. Structural Strength: Supports keratin production and stimulates collagen synthesis for firmness.

3. Protective Film: Forms a breathable layer against UV rays, pollution, and heat styling.

4. Plant-Based & Sustainable: A vegan alternative to animal keratin or collagen, aligning with clean beauty trends.

Hydrolysed Wheat Protein Applications

Applications in Personal Care

In Skincare: Focuses on anti-aging, deep hydration, and barrier repair. It is frequently found in serums, eye treatments, and barrier repair creams for sensitive skin.

In Hair Care: Functions as a keratin-like repair agent. Its low molecular weight allows it to penetrate the hair cortex, rebuild disulfide bonds, and temporarily seal split ends.

Wheat Protein for Skin
Wheat Protein for Hair

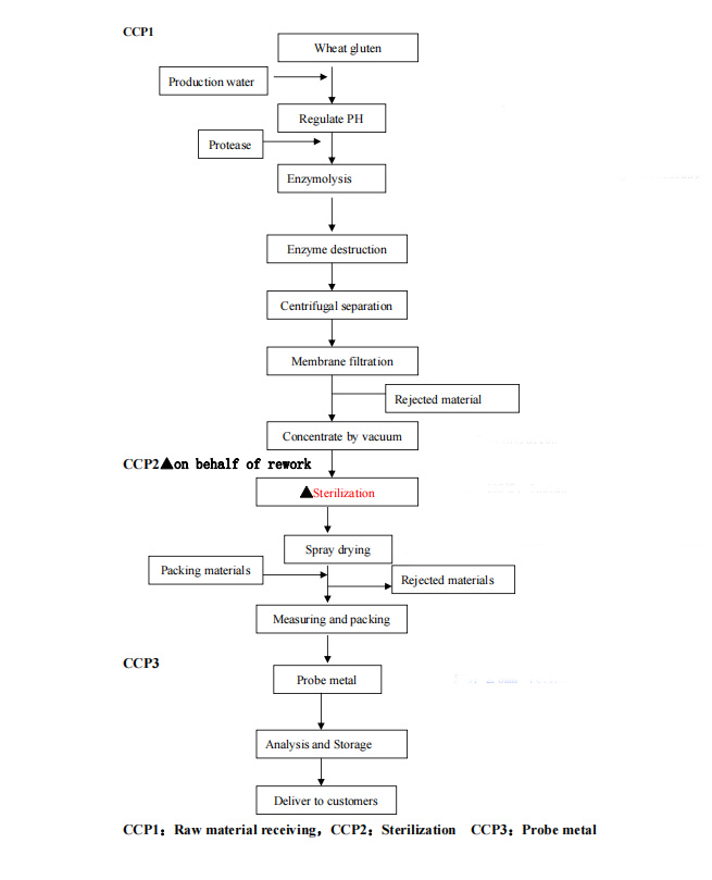
Production Process Flow Chart

Production Process Flow Chart

Future Trends & Packaging

Groundbreaking innovations are driving the upcycling of wheat protein from agricultural byproducts. Emerging technologies include "smart films" for dermatology and nutricosmetics targeting the gut-skin axis.

Standard Packaging: Inner food-grade plastic bag; Outside kraft paper bag. Available in 15kg/25kg bags; customized quantities are accepted.

Product Packaging

Frequently Asked Questions

Q1: What is the main benefit of Hydrolysed Wheat Protein for hair? It primarily increases the hair's tensile strength, reduces breakage, and repairs damage by penetrating the hair shaft and filling in structural gaps.
Q2: Is this powder fully water-soluble? Yes, our Hydrolysed Wheat Protein Powder is designed for complete clarification, resulting in a clear water solution with no cloudiness, making it ideal for high-end cosmetic formulations.
Q3: Is Hydrolysed Wheat Protein vegan-friendly? Absolutely. It is a 100% plant-derived protein, serving as an excellent vegan alternative to animal-sourced keratin or collagen in clean beauty products.
Q4: Can the molecular weight be customized? Yes, we support customization of the average molecular weight (typically ≤2000 Da) to specifically suit your unique product formulation needs.
Q5: Is it safe for sensitive skin types? Yes, it is generally considered hypoallergenic and gentle. It helps soothe irritation and reinforces the natural skin barrier.
Q6: What applications is this product best suited for? It is widely used in repairing shampoos, conditioners, hair masks, anti-aging serums, and hydrating facial moisturizers.

Related Products