Buy Small Molecular Hydrolyzed Wheat Protein Powder for Hair Care Suppliers, Exporters

product-description1.jpg

Product Properties

1. Product Name: Hydrolysed Wheat Protein; Wheat Peptide; Wheat Oligopeptide; Wheat Protein Peptide
2. Specification: Molecular Weight<2000Da, offer customization
3. Water Solubility: Very clear liquid, no visible impurities
4. Appearance: White to light grey powder
5. Protein Content(as in dry basis): ≥80%
6. pH: 5.0-6.0
7. Nitrogen Content: ≥12.5
8. Proportion of protein hydrolysates with a relative molecular weight of less than 1000U: ≥85.0%
9. Glutamate Content: ≥25.0%
10. Advantages: Good solubility, Fast-acting, Maintain enzyme stability
11. Functions: Deep Moisturizing, Repairs Skin Tissues, Improves Skin and Hair Texture, Anti-Aging

12. Main Applications: 
Skin Care Products: Facial Serums, Lotions, Facial Treatment and Cleansing
Hair Care Products: Shampoos, Hair Masks, Hair Conditioners, Perm
Mild Cleansing Products: Liquid Soap, Liquid Wash

Product Description

Product Description

Hydrolyzed Wheat Protein Powder is a small molecular protein peptide, making it easily absorbed. As a dual agent of protection and enrichment, it’s often added in Hair Care products such as hair shampoo, conditioner, etc. It has the function of enhancing the hair fiber's tensile strength and luster, inhibits brittleness and split ends, and is suitable for those whose hair is prone to dryness, frizz, or structural deterioration.
Hydrolyzed Wheat Protein Description

Product Introduction

Hydrolyzed Wheat Protein Powder is a specialized ingredient derived from wheat that has undergone a hydrolysis process. Hydrolysis involves breaking down larger protein molecules into smaller peptides and amino acids through enzymatic or chemical treatment. This results in a protein powder that is more easily absorbed by the skin and hair, making it a popular choice in the cosmetic and personal care industry.

The hydrolysis process enhances the solubility and bioavailability of the protein, making Hydrolyzed Wheat Protein Powder suitable for various applications in cosmetics, skincare, and hair care products. Due to its relatively small molecular size, hydrolyzed wheat protein can penetrate the skin and hair more effectively, providing nourishment and promoting moisture retention.
Hydrolyzed Wheat Protein Introduction

Key Benefits of Our Hydrolysed Wheat Protein (HWP)

Crafted from non-GMO wheat gluten through a sophisticated process, our Hydrolyzed Wheat Protein Powder boasts a protein content (on a dry basis) of over 90.0% and an oligopeptide content of over 75.0%. With more than 85.0% of hydrolysates having a molecular weight below 1000U, it offers exceptional bioactivity and absorption efficiency.
Customizable Molecular Weight: Tailored to fit your specific formulation needs.
Water Solution Color: Customizable color options available for water solutions.
Superior Clarity: Complete clarification with no cloudiness in water solutions.
High Stability: Safe and stable for versatile industrial applications.
Hydrolyzed wheat protein water solubility

Technical Data Sheet

Product NameHydrolyzed Wheat Protein
AppearanceWhite to light gray powder
Total Protein (Dry basis)≥80.0%
Molecular Weight≤2000
Nitrogen13-15
Water Content≤6.5%
Ash≤6.0%
Pb / As / Cr≤0.2 / 0.5 / 1.0 mg/kg
Total Plate Count≤1000cfu/g
Salmonella / StaphylococcusND/25g

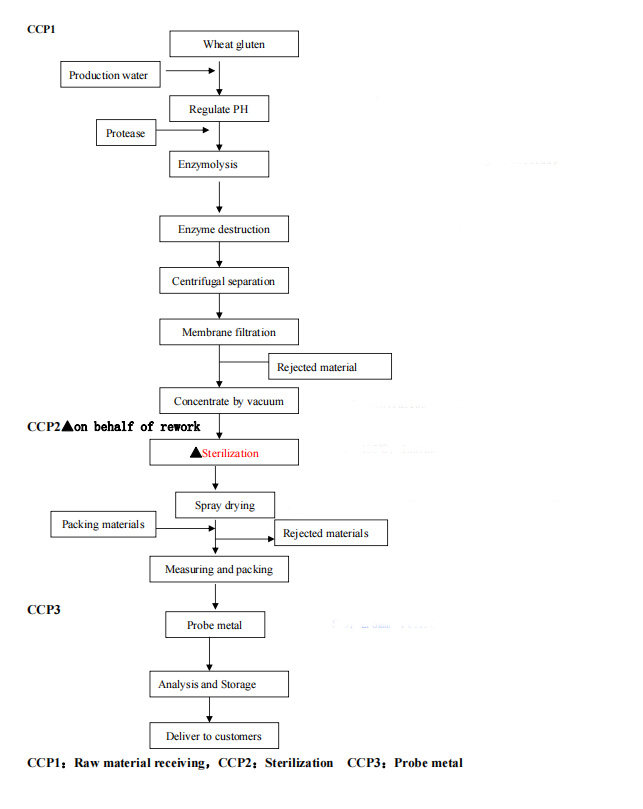
Production Process Flow

HWP process flowchart

Applications in Hair Care

How does Hydrolyzed Wheat Protein take care of your hair?
  • Moisturizing: Penetrates the hair shaft to hydrate from the inside out, preventing brittleness.
  • Strengthening: Reinforces the hair shaft, reducing damage and breakage.
  • Volume: Adds body to the hair, making it appear fuller and thicker.
  • Conditioning: Leaves hair feeling soft, smooth, and manageable.
Hydrolyzed Wheat Protein Hair Care

Applications in Skin Care

Hydrolysed wheat protein Skin care

Moisturizing & Barrier Repair: Acts as a humectant to retain moisture and strengthens the skin's natural barrier against environmental stressors.

Anti-Aging: Reduces fine lines and wrinkles by improving elasticity and stimulating collagen production.

Soothing: Peptides provide a calming effect on irritated or sensitive skin.

Product Performance: Improves the texture and stability of emulsions, serums, and creams.

Packaging Details

Inner by food grade plastic bag; Outside with kraft paper bag; Available in 15kg/25kg/bag, also accept customized quantity.
Product Packaging

Frequently Asked Questions

What is the main benefit of Hydrolyzed Wheat Protein for hair?
It primarily helps in moisturizing, strengthening the hair shaft, and adding volume, which reduces breakage and split ends.
Why is the "Hydrolyzed" aspect important?
Hydrolysis breaks down large protein molecules into smaller peptides, allowing for much better absorption and penetration into the skin and hair.
Is this product suitable for sensitive skin?
Yes, the peptides in Hydrolyzed Wheat Protein can have a soothing and calming effect on irritated or reactive skin types.
What is the protein content of your powder?
Our powder features a high protein content of over 90.0% on a dry basis, with superior oligopeptide levels.
Can it be used in clear water-based formulations?
Absolutely. Our HWP offers complete clarification with no cloudiness, making it ideal for clear shampoos or serums.
Does it help with anti-aging in skincare?
Yes, by improving hydration and stimulating collagen production, it helps reduce the appearance of fine lines and wrinkles.

Related Products